农药残留检测仪
  兽药残留检测仪
  食品安全检测仪
  食品添加剂检测仪
  细菌微生物检测仪
  食品前处理一体机
  土壤肥料养分检测仪
  植物生理检测仪
  水质检测仪

型号:T-IC-
仪器简介: 全新一代离子色谱仪,采用12.1吋纯平工控电脑一体机设计(用户不需要配电脑),实时显示仪器运行参数和状态;一键启动电动阀进样,一键完成仪器开关机、维护等操作,一键调阅仪器操作···
TEL:133-7109-8225
  在线咨询
  技术支持
云唐科技
一键获取报价单 微信扫码添加技术工程师133 7109 8225
关闭详情介绍
图文介绍
相关案例
相关资料
相关视频
仪器简介:
| 全新一代离子色谱仪,采用12.1吋纯平工控电脑一体机设计(用户不需要配电脑),实时显示仪器运行参数和状态;一键启动电动阀进样,一键完成仪器开关机、维护等操作,一键调阅仪器操作教程,方便快捷。 | 离子色谱仪核心零部件自主研发、自主知识产权可控。采用一体化设计,集离子色谱主机、淋洗液发生器、工控电脑、色谱工作站于一体,结构紧凑,流路*短,对流路造成的峰型扩展有很好的改善。一体化恒温箱:色谱柱、抑制器、电导池、放大电路都处于同一恒温系统,改善了电导检测器的温飘和基线噪声。内置多处漏液报警器和缺水报警器,全方位安全监控。由PLC控制的各个部件统一到电脑显示屏的集中软件控制系统,操作方便,鼠标所见即所控。 |
技术参数:
|
1 高压输液泵:
微处理器控制的双柱塞往复泵,采用**的智能控制算法,能使泵的流量脉动降至**水平。 1.1,材质:镶嵌式PEEK材料无阻尼泵头,PEEK管路,适合于pH为0~14的淋洗液及反相有机溶剂。 1.2,流量范围:0.001~9.999ml/min,增量0.001ml/min。 1.3,流量设定值误差:≤0.1% 1.4,流量稳定性:≤0.1% 1.5,工作压力:35MPa 1.6,过压保护:工作压力超过或低于设定的上限或下限时,泵将自行关闭且报警。 |
2 电导检测器:
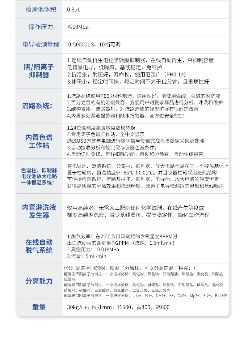
2.1,原理:五极电导检测器 2.2,电极材料:钝化316L不锈钢 2.3,基线噪音:≤0.002μS/cm 2.4,基线漂移:≤0.008μS/cm·30min 2.5,zui小检出浓度:≤0.0005ug/mL(以Cl-计) 2.6,仪器线性:≥0.9995 2.7,定量重复性:≤0.1%(以Cl-计) 2.8,定性重复性:≤0.1%(以Cl-计) 2.9,测量范围:0~50000us/cm 2.10,分辨率:≤0.0020ns/cm 2.11,检测池体积:0.8uL 2.12,操作压力:≤10Mpa。 2.13,电导检测量程: 0-50000uS,10档可调。 |
3、 阴、阳离子抑制器:
3.1连续自动再生电化学微膜抑制器,在线自动再生,高抑制容量,低背景电导,低噪声,基线稳定,免维护。 3.2抗污染,耐压好,寿命长,使用范围广(PH0-14)。 3.3体积小,稳定时间快,稳定时间不大于12分钟,且重现性好。 |
4 流路系统:
4.1流路系统使用PEEK材料制造,通用性好,能使用强酸、强碱的淋洗液。 4.2百分之百的有机溶剂兼容,方便用户对复杂样品进行分析、冲洗和维护。 4.3 结构紧凑,流路*短,对流路造成的峰型扩展有很好的改善。 4.4 内置多处漏液报警器和缺水报警器,全方位安全监控。 |
5 内置色谱工作站:
5.1 24位高精度高灵敏度数模转换。 5.2专用离子色谱工作站,全中文显示,通过USB方式与电脑进行数字信号传输,完成色谱数据采集及处理。 5.3自动接收分析和控制保存仪器色谱条件。 5.4自动识别负峰、基线扣除功能。自动积分参数、自动生成报告。 |
6 色谱柱、抑制器、电导池、放大电路一体恒温系统:
将电导池、流路系统、分离柱、抑制器、放大电路恒温在同一个控温基体上置于柱箱内,恒温精度5~65℃±0.01℃。并且仪器柱箱采用绝热结构,可保持检测系统、流路及柱子、抑制器、电导池、放大电路的温度恒定,获得高质量的分离效果和检测精度,改善了电导检测器的温飘和基线噪声。 |
7内置淋洗液发生器,仅用高纯水,无需人工配制任何化学试剂,在线产生等度或梯度高纯淋洗液,减少基线漂移,提高稳定性,简化工作流程。 |
8 在线自动脱气系统:
1,脱气效率:在25℃入口流动相的含氧量为8PPM时,出口流动相的含氧量为2PPM (流速:1.5ml\min) 2,真空压力:-0.018MPa 3,流量:5mL/min |
9 分离能力:(分别配置不同的阴、阳离子分离柱,可以分离的离子种类:)
配置国产阴离子分离柱:一次进样分析:氟化物、氯化物、亚硝酸盐、磷酸盐、溴化物、硝酸盐、硫酸盐 配置进口阴离子分离柱:一次进样分析:氟化物、溴酸盐、氯化物、亚硝酸盐、磷酸盐、溴化物、硝酸盐、硫酸盐、亚氯酸盐、高氯酸盐、二氯乙酸、三氯乙酸等 配置进口阳离子分离柱:一次进样分析::Li+、Na+、NH4+、K+、Ca2+、Mg2+、Sr2+、Ba2+等 |
10 重量:30kg左右 尺寸mm:长500,宽400,高600 |
分国家/行业检测标准:
| HJ 1050-2019:水质 氯酸盐、亚氯酸盐、溴酸盐、二氯乙酸和三氯乙酸的测定 离子色谱法 | HJ 1041-2019 固定污染源废气 三甲胺的测定 抑制型离子色谱法 | HJ 1040-2019 固定污染源废气 溴化氢的测定 离子色谱法 | HJ 1004-2018 环境空气 降水中有机酸(乙酸、甲酸和草酸)的测定 离子色谱法 | HJ1005-2018 环境空气 降水中阳离子(Na+、NH4+、K+、Mg2+、Ca2+)的测定 离子色谱法 | HJ 800-2016 环境空气 颗粒物中水溶性阳离子(Li+、Na+、NH4+、K+) | HJ 84-2016 水质 无机阴离子(F-、Cl-、NO2-、Br-、NO3-、PO43-、SO32-、SO42-)的测定 | HJ 812-2016 水质 可溶性阳离子(Li+、Na+、NH4+、K+、Ca2+、Mg2+)的测定 离子色谱法 | HJ 549-2016 环境空气和废气 氯化氢的测定 离子色谱法 | HJ 799-2016 环境空气 颗粒物中水溶性阴离子(F-、Cl-、Br-、NO2-等) | HJ 669-2013 水质 磷酸盐的测定 离子色谱法 | HJ 544-2016 固定污染源废气 硫酸雾的测定 离子色谱法 | HJ 778-2015 水质 碘化物的测定 离子色谱法 | HJ 779-2015 环境空气 六价铬的测定 柱后衍生离子色谱法 | HJ/T 83-2001 水质 可吸附有机卤素(AOX)的测定 离子色谱法 | HJ 769-2015 煤中全硫的测定 艾士卡-离子色谱法 | HJ 800-2016 环境空气 颗粒物中水溶性阳离子(Li+、Na+、NH4+、K+) | HJ 84-2016 水质 无机阴离子(F-、Cl-、NO2-、Br-、NO3-、PO43-、SO32-、SO42-)的测定 | GB 5009.245-2016 食品安全 食品中聚葡萄糖的测定 | GB 5009.258-2016 食品安全 食品中棉子糖的测定 | GB 5009.256-2016 食品安全 食品中多种磷酸盐的测定 | GB 5009.255-2016 食品安全 食品中果聚糖的测定 | GB 5009.33-2016 食品安全 食品中亚硝酸盐和硝酸盐的测定 | GB 8538-2016 食品安全标准 饮用天然矿泉水检验方法 | GB/T 5750.5-2006 生活饮用水标准检验方法 无机非金属指标 | GB/T 5750.10-2006 生活饮用水标准检验方法 消毒副产物指标 | GB/T 5750.6-2006 生活饮用水标准检验方法 金属指标 | GB/T 31197-2014 无机化工产品 杂质阴离子的测定 离子色谱法 | GB/T 30906-2014 三聚磷酸钠中三聚磷酸钠含量的测定 离子色谱法 | GB/T 11446.7-2013 电子级水中痕量阴离子的离子色谱测试方法 | GB/T 29400-2012 化肥中微量阴离子的测定 离子色谱法 | GB/T 3884.12-2010 铜精矿化学分析方法 第12部分:氟和氯含量的测定 离子色谱法 | GB/T 6730.69-2010 铁矿石 氟和氯含量的测定 离子色谱法 | GB/T 24876-2010 畜禽养殖污水中七种阴离子的测定 离子色谱法 | GB/T 23978-2009 液体染料 氯离子含量的测定 离子色谱法 | GB/T 14642-2009 工业循环冷却水及锅炉水中氟、氯、磷酸根、亚硝酸根、硝酸根和硫 | GB/T 15454-2009 工业循环冷却水中钠、铵、钾、镁和钙离子的测定 离子色谱法 | GB/T 23710-2009 饲料中甜菜碱的测定 离子色谱法 | GB/T 21533-2008 蜂蜜中淀粉糖浆的测定 离子色谱法 | GB/T 20188-2006 小麦粉中溴酸盐的测定 离子色谱法 | GB/T 13580.5-1992 大气降水中氟、氯、亚硝酸盐、硝酸盐、硫酸盐的测定 离子色谱法 | GB/T 32953-2016 肥料中三聚氰胺含量的测定 离子色谱法 | GB/T 11733-1989 居住区大气中硫酸盐卫生检验标准方法 离子色谱法 | HJ-1076 氨、甲胺、二甲胺、三甲胺测定 |
电话(微信): 13371098225(朱经理)
地址:山东省潍坊高新区新城街道玉清社区光电产业加速器 (一期)
备案号: 鲁ICP备18026474号-15 网站地图
Copyright @ 2019-2022 山东云唐智能科技有限公司 All Rights Reserved. 版权所有 农药残留检测仪 食品检测仪 细菌检测仪源头厂家